Металлоискатель Пират своими руками: инструкция изготовления
Электронные самоделки /11-фев,2018,17;47 /
46284

Сегодня среди большого количества людей получило распространение такое увлечение как поиск в земле кладов, да и обычного металлолома. Для одних это – способ интересно провести время, для других – средство зарабатывания денег.
Металлоискатель «Пират»
Сейчас мы рассмотрим один из современных металлоискателей – модель «Пират». Функционирование этого прибора основано на таких особенностях как проводимость электроэнергии, индуктивное и магнитное свойство металла. Металлоискатель «Пират» (его фото показано в этой статье) имеет унифицированную конструкцию. Она состоит из генератора, который производит переменный ток, проходящий через катушку с магнитным полем. Если металл, который проводит ток, расположить к катушке слишком близко, то вихревые потоки будут направлены на металл. Это будет способствовать возникновению переменного магнитного поля в металле. Чтобы обнаружить и измерить магнитное поле, используется другая катушка.

Устройство может распознавать в земле монеты на глубине 20 см. Крупные предметы будут реально улавливаться прибором на глубинах в полтора метра. Недостаток этого прибора – в нем нет такой опции как дискриминатор, то есть он не распознает цветные металлы. Поэтому поработать с ним на участках, которые загрязнены разными видами металлов, не получится.
Давайте попытаемся изготовить металлоискатель «Пират» самостоятельно. Благодаря подробной инструкции, выложенной здесь, даже начинающие радиолюбители сделают это без ошибок.
Пошаговое описание сборки металлоискателя
Список необходимых материалов и инструментов:
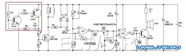
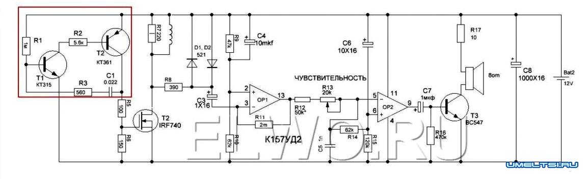
• микросхема КР1006ВИ1 (или ее зарубежная версия NE555), на которой создается передающий узел;
• транзистор IRF740;
• микросхема К157УД2 и транзистор ВС547 (на которых строится приемный узел);
• провод ПЭВ 0,5 (чтобы наматывать катушку);
• транзисторы типа NPN;
• материалы для изготовления корпуса и так далее;
• изолента;
• паяльник, провода, другие инструменты;
• пластиковая коробочка для монтажа электронной схемы;
• пластиковая труба, из которой будет изготовляться штанга.
Остальные радиокомпоненты отображаются на схеме.



Металлоискатель Пират печатная плата
Поскольку электроника – это самая сложная часть, с нее и начнем. Первым делом изготовим печатную плату. Есть платы в разных вариантах, которые отличаются используемыми радиоэлементами. Это может быть плата под NE555, или плата на транзисторах. К статье прилагается перечень всех необходимых файлов. Кроме того, в интернете вы можете найти платы других типов.
Установка электронных элементов на плату
На данном этапе приступаем к спайке платы. Во время установки всех электронных элементов нужно руководствоваться схемой. На изображении слева – конденсаторы. Это пленочный тип конденсаторов, с высокой термостабильностью. С ними металлоискатель работает более стабильно. В особенности удобно использовать такой металлоискатель осенью, при переменчивой погоде, когда наступают холода.



Источник питания
Устройство рассчитано на работу от источника питания 9…12 В. Нужно помнить, что устройство потребляет достаточно много электроэнергии – все-таки это мощный прибор. Одна батарейка крона здесь на долго не выручит – берите две, а лучше три штуки, соединенные параллельно. Отличным вариантом является использование одного мощного аккумулятора.

Сборка катушки
Поскольку это металлоискатель импульсного типа, то тут точность сборки катушки имеет не такое большое значение. Оптимальный диаметр – это оправка 1900-200 мм, всего наматывается 25 витков. После намотки катушки хорошенько обматываем ее сверху изолентой. Для увеличения глубины обнаружения катушки, наматываем ее на оправку диаметром около 260…270 мм, и снижаем число витков до 21…22. Используем провод толщиной 0,5 мм.
Когда мы катушку намотали, устанавливаем ее на жесткий корпус, на котором не должно быть металла. Здесь прикиньте, посмотрите, где можно подыскать корпус, который подойдет по размерам. Может быть найдется в мастерской. Корпус будет защищать катушку от ударов и повреждений в процессе работы с металлоискателем.

Выводы от катушки следует припаять к многожильному проводу диаметром порядка 0,5…0,75 мм. Лучшим вариантом будет два провода, которые свиты между собой.
Настройка металлоискателя "Пират"
Во время сборки не нужно настраивать металлоискатель точно по схеме, он и так обладает максимальной чувствительностью. Чтобы более тонко настроить аппарат, покрутите переменный резистор R13. В динамике должны быть слышны редкие щелчки. Если их слышно только крайних положениях резистора, меняем номинал резистора R12. Переменный резистор должен настраивать прибор на нормальную работу в средних положениях.

Работа с металлоискателем
Включаем металлоискатель, ждем 10…20 секунд – пока стабилизируется работа устройства. Теперь можно крутить резистор R13, чтобы настроить аппарат. Теперь все, можно смело начинать искать клады, металлолом, кому что по душе.