Индукционная плита своими руками
Электронные самоделки /19-сен,2021,13;38 /
23659

На первый взгляд индукционная плита может показаться достаточно сложным устройством, но разобравшись в требуемых деталях, даже обычный радиолюбитель может справиться с поставленной задачей. Есть хорошее предложение, которое не предполагает наличие микросхем и собственно контроллеров, лишь пару транзисторов в связке с определенными деталями. В результате может получиться индукционная плита, мощность нагрева которой будет составлять 180 Вт.
Для такой работы нужно подготовить соответствующие детали:
• пара транзисторов IRZ44N;
• пара стабилизаторов по 10 В;
• пара диодов UF4007;
• пара резисторов 460 Ом и пара – 10 кОм;
• микросхема-стабилизатор – LM7812;
• конденсатор (0,47 мкФ);
• индуктивность 1000 мкГ.
• Восемнадцативитковая катушка плиты.

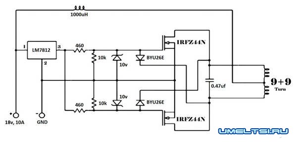
Схема – классика индукционной плиты, которая поможет правильно разместить все детали.
Сборка индукционной плиты

Можно произвести сборку схемы на универсальной плате или же навесным монтажом.

На плату все детали советуют устанавливать таким образом, чтобы сначала нашли свое место маленькие детали, закончить индуктивностью.

Далее нужно произвести запаивание, в том числе обрезку выводов.

Потребуется припаять не только провода питания, но и уделить время выходным транзисторам, в том числе радиаторам и только после этого к выходу платы стоит подключать излучающую катушку.

От мощного блока поступает питание. Когда металлическая посуда будет размещена на катушке, нужно отметить возрастание потребляемого тока.

Для закипания воды достаточно будет десяти минут, если все было сделано правильно.
